10月31日消息,日前,财政部等五部门印发《关于完善免税店政策支持提振消费的通知》(以下简称《通知》),明确自2025年11月1日起完善免税店政策,旨在进一步发挥免税店政策支持提振消费的作用,促进免税商品零售业务健康有序发展。

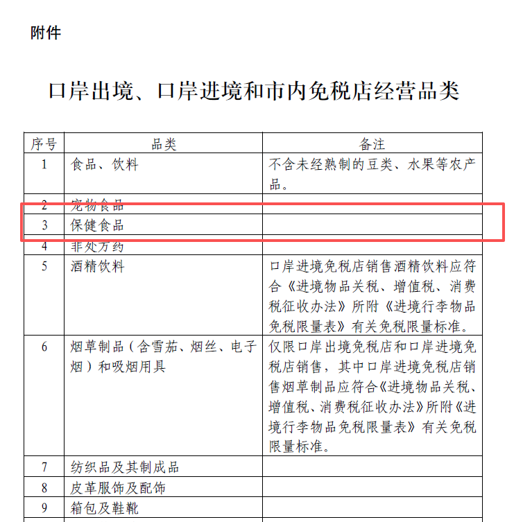
《通知》提出,进一步扩大免税店经营品类,将更多便于携带的消费品纳入经营范围,新增手机、微型无人机、运动用品、保健食品、非处方药、宠物食品等热销商品,丰富旅客购物选择。


从四方面完善政策
根据财政部介绍,《通知》从以下四个方面完善了免税店政策:
一是优化国内商品退(免)税政策管理,积极支持口岸出境免税店和市内免税店销售国产品,鼓励免税店引入更多能够体现中华优秀传统文化的特色优质产品,增加国产品在免税店的销售。
二是进一步扩大免税店经营品类,将更多便于携带的消费品纳入经营范围,新增手机、微型无人机、运动用品、保健食品、非处方药、宠物食品等热销商品,丰富旅客购物选择。
三是放宽免税店审批权限,下放口岸出境免税店设立、口岸出境免税店及口岸进境免税店经营主体确定方式变更等审批权限,优化口岸出境免税店、口岸进境免税店经营面积确定方式,支持地方因地制宜整合优化免税店布局。
四是完善免税店便利化和监管措施,支持口岸出境免税店、口岸进境免税店和市内免税店提供网上预订服务,允许旅客在市内免税店预订后在口岸进境免税店提货,持续提升旅客免税购物体验。
?

提振消费、推动中国产品“走出去”
谈及《通知》相关政策带来的影响,苏商银行特约研究员付一夫认为,对消费者而言,品类丰富与预订服务优化有助于进一步提升购物体验,国货免税价更具吸引力;对产业端来说,国产品退(免)税政策能够降低经营成本,推动优质国货借免税渠道扩大影响力,同时吸引国际品牌加码布局;对消费市场而言,政策有助于吸引外籍人员入境消费,助力消费市场扩容提质。
中央财经大学副教授刘春生表示,《通知》的举措首先在消费品类的丰富程度上有显著的提升。一方面,《通知》提出“口岸出境免税店、市内免税店应加大对国产品的推介力度”,明确了“引入老字号产品、文创产品、非遗产品等能够体现中华优秀传统文化的特色优质产品”,这将有助于推动中国的产品、中国的文化创意走出去,同时也是让附着在产品上的中国“软实力”走出去。
另一方面,《通知》明确表示“进一步扩大免税店经营品类,丰富旅客购物选择”。对此,刘春生指出,“国产无人机、手机等电子产品当前受到海外消费者好评。”《通知》将这些产品列入范围,后续国内电子产品厂商有望花更大力气提升,完善产品标识、优化产品设计等。
针对提升旅客免税购物体验,《通知》明确提出了多项举措?!氨憷降奶岣?,是提升免税店的对海外消费者吸引力的重要举措?!绷醮荷硎?,要让消费者买得放心,要从产品源头到售后予以充分保障。“同时,从业态来说,增加免税店点位也是促进消费的重要举措。”
记者关注到,近年来,一系列提振消费政策不断发力。其中今年3月份发布的《提振消费专项行动方案》提出,发展入境消费。今年9月份发布的《关于开展国际化消费环境建设工作的通知》中提到,打造国际化消费环境,提升入境消费的便利性、舒适度。
从促进高水平对外开放的角度来看,刘春生表示,完善免税店政策与过去中国实施的一系列免签政策等制度型开放举措一脉相承?!叭煤M庥慰筒唤霰ダ乐泄纳胶有忝?,也能从中国购买各类消费品。”刘春生说。
*本文来源:央广财经、庶正康讯